Haití: las importantes improntas de una identidad plural

André Calmont A. Calmont

traducción: Alfred Regy

publicado el 24 de junio de 2016

(2016)

Haití, parte occidental de la isla Hispaniola, a pesar de afrontar las mismas contingencias históricas que sus vecinos, generó una sociedad singular en más de un sentido. La pobreza económica, la fragilidad medioambiental, la relación con el otro, tanto del punto de vista cultural como de otros enfoques, la referencia al espacio interno o externo, la inestabilidad política, son, entre muchas, las improntas más concretas y duraderas de la identidad haitiana. Ante todo, desde su independencia en 1804, Haití nunca tuvo la capacidad de asentar una vida democrática en una sociedad pacificada. En segundo lugar, el país siempre vivió en una situación económica muy difícil, en particular en las zonas rurales, lo que provocó un éxodo rural masivo, ampliado por una emigración cuya importancia y diseminación no tienen equivalentes en el Caribe. Sin embargo, en paralelo a la permanencia de la extrema pobreza, también prolifera una vida cultural abundante particularmente rica y diversa. En un contexto de crecimiento demográfico sin control y de pobreza generalizada, la sobre explotación de los recursos de este país montañoso, afectado periódicamente por los riesgos naturales, ha conducido a un total deterioro del medio ambiente y sobre todo a una dramática despoblación forestal. Respecto a la ordenación del espacio, a pesar de la relevancia del mundo rural, desde hace más de un siglo nunca fue impugnada ni cuestionada la macrocefalia de Port-au-Prince.

Estas importantes peculiaridades que muestran lo que es el país desde hace tiempo y expresan la identidad del territorio,no son tan inmutables como lo parecen. De hecho, desde hace 30 años, el país conoció profundas mutaciones bajo el fuego cruzado de influencias internas y externas. La agricultura de subsistencia comercializada en los mercados de los barrios urbanos , después de la apertura del país al mercado internacional le dejó la plaza a una industria de montaje únicamente destinada a la exportación, y sobre todo a una economía terciarizada basada en actividades informales. La integración de Haití en el sistema-mundo se evidenció no sólo en el desarrollo de los medios y normas de comunicación, en particular en el boom del teléfono celular que hizo pasar dicha sociedad del aislamiento a la hiperconexión, sino también en una integración geopolítica en el Caribe, su espacio geográfico natural, y en resto del mundo. Las dramáticas consecuencias humanas, sociales y económicas del seísmo del 12 de enero de 2010 resultan ser una ruptura de dimensión inédita en el espacio urbano de la zona metropolitana, en el territorio haitiano, y también a nivel socioeconómico. Pero, las repercusiones de las manifestaciones de 1986 que provocaron el fin de 29 años de dictadura duvalierista, aparecen como la primera ruptura, la que abrió un nuevo capítulo en la historia del país.

Sin embargo, tras tres decenios de profundas mutaciones en la economía y en la sociedad, todavía se observa un estado de crisis generalizada: la pobreza masiva no decreció, muy al contrario, la economía informal y la industria de montaje revelaron su ineficacia para iniciar la espiral del desarrollo. La apertura geopolítica resultó ser muy modesta ya que los Estados Unidos permanecen, por mucho, como el asociado privilegiado e influyente, al tiempo que las relaciones con el vecino dominicano siguen siendo muy sensibles respecto al aspecto humano. Al estado de crisis social y económica se añade una crisis del estado que, hasta hoy, muestra su incapacidad crónica a iniciar la reconstrucción del país tras la catástrofe de 2010, a disminuir el aislamiento y el enclavamiento de gran parte del territorio nacional y sobre todo a crear las condiciones de vida democrática en un estado de derecho, base imprescindible para iniciar un verdadero desarrollo económico y social.

Repetidamente, la visión que se percibe de Haití siempre asocia la imagen de un mundo rural establecido en minifundios a la de una gran pobreza económica individual, o presenta el país a través del prisma del vudú y de la fuerza de las tradiciones ancestrales, o aún más, bajo la sombra de regímenes dictatoriales y de una crónica inestabilidad política. Otros no ven sino la deforestación desordenada y la frecuencia de los huracanes, o la macrocefalía de la capital, Port-au-Prince, cuya urbanización caótica parece crecer sin control, o la diversidad de los asentamientos de la diáspora. Por último, hay otros que invocan su historia y su cultura: el éxito de la pintura naif y de la literatura o la rebelión exitosa de los esclavos. ¿Coinciden estas imágenes con la realidad del país? ¿Permiten conocer los elementos básicos constituyentes del territorio, captar los elementos centrales y percibir su identidad profunda?

1. La pobreza económica, consecuencia de una crisis multidimensional

Con la extrema pobreza de la mayor parte de la población y un IDH más bajo que el promedio regional, Haití exhibe, desde hace tiempo, una situación socioeconómica muy difícil. Sin duda alguna, el país afronta una crisis multidimensional debida a una serie de obstáculos, estructurales y coyunturales, internos y externos, socioeconómicos y políticos, cuyos efectos acumulativos contribuyen al empobrecimiento generalizado y al bloqueo del despegue económico. La pobreza y el crecimiento demográfico rápido vienen acompañados de fuertes movimientos migratorios internos y a nivel internacional, teniendo en cuenta que el importante éxodo rural resulta más de la miseria en el campo que del carácter atractivo de las ciudades. Por su parte, la emigración es, muchas veces, una extensión del éxodo rural y concierne a casi dos millones de expatriados, sobre todo en América del norte y en la República dominicana donde forman una diáspora muy activa que ha venido a ser el primer apoyo económico de las familias que se quedaron en el país.

1.1. El país más pobre de las Américas y del Caribe

Desde el fin de la segunda guerra mundial, la economía se mantuvo generalmente estancada, a pesar de cortos períodos prometedores ( desarrollo turístico durante los años 1950). Aunque queda bastante estable la situación financiera del estado (déficit presupuestario ínfimo, a pesar de las dificultades para recaudar los ingresos fiscales), el actual crecimiento económico se queda siempre más bajo que él de la población: las exportaciones que tienen un valor tres veces menos que él de las importaciones ( 1,02 mil millones de dólares comparados a 3,44 mil millones en 2015), resultan insuficientes para financiar un consumo en aumento y son las remesas de la diáspora, los acreedores extranjeros (Venezuela, Taiwan, Italia, Estados Unidos, Francia, España) e internacionales (BID, FMI, BIRD), las donaciones de países amigos que representan las principales fuentes de divisas del país.

Los relativos resultados a nivel macroeconómico contrastan con la situación difícil que afronta la población, la desigualdad entre el fuerte crecimiento demográfico y la ausencia de crecimiento económico no puede provocar sino un incremento de la pobreza. En 2005, el IHSI ( Instituto haitiano de estadística e informática ) estimaba que el 76% de la población, o sea más de seis millones de personas, vivían por debajo del umbral de la pobreza de dos dólares al día per cápita, entre los cuales el 56% en una extrema pobreza ( un dólar diario per cápita), por lo que el país se situaba en el último lugar de la clasificación de los países de América con respecto al ingreso per cápita. El impacto significativo de esta pobreza está vinculado con una importante desigualdad social. En Haití se instaura un verdadero abismo entre los ricos y los desfavorecidos: el 10% de los más pobres sólo reciben el 0,4% del ingreso total, el 20% de los más pobres no reciben sino el 1,5%, mientras el 5% de los más ricos se apoderan del 50% de la renta nacional.

Por otra parte, se observa un bajo nivel de participación de la población en la actividad económica, así como altos índices de paro, aunque se haya mejorado la situación durante estos últimos años con una tasa de paro ampliado que pasó del 40% al 29% entre 2007 y 2012. Al mismo tiempo, la inflación (12,5% en 2015) genera un incremento del precio de los productos alimentarios de base, por lo que se produjeron en 2008 los disturbios causados por el hambre. Esto lleva a preguntarse sobre la disponibilidad alimentaria en este país: el aporte de la producción local queda inferior a lo que era en 1981, teniendo en cuenta que en aquella época contribuía al 81% de la disponibilidad alimentaria, en lugar de sólo 48% en 2010. Frente a la inseguridad alimentaria, el gobierno de Marthely estableció un sistema de asistencia social destinada a las personas más vulnerables, pero tuvo una eficacia muy limitada, puesto que en una nota, la CNSA ( Coordinación nacional para la seguridad alimentaria) indica que más de 1,3 millones de personas viven en una inseguridad alimentaria peligrosa en 2013, a comparar con sólo unos 0,8 millón en 2011. No cambió realmente la vida de la mayoría de los haitianos durante estos últimos años. En 2012, tratándose del IDH , Haití se situaba en 161º posición sobre 186 países y con un índice de 0,456, estaba en el grupo de países “ con bajo desarrollo humano “. De este modo, el país se sitúa muy por debajo del promedio regional, puesto que la zona América latina-Caribe tiene un IDH de 0,741. Es lo mismo para el PIB (824 $ /hab/año en Haití en 2014).

1.2. Las consecuencias migratorias de la pobreza: éxodo rural y emigración

El ritmo anual del crecimiento natural, muy importante durante los años 1970 (entre 2,5 y 2,8%) decreció para establecerse en 2% en 2000 y está ahora por debajo de esta cifra (1,8%). Sin embargo, queda densa la población rural y aumenta de manera continua. La mitad de la población reside todavía en el campo, frente al 80% cuarenta años antes (1971). Más que del carácter atractivo de la zona urbana, el éxodo rural es la consecuencia de la gran miseria que asuela el campo. A pesar de posibilidades de empleo que quedan muy limitadas, el medio urbano ofrece sin duda un acceso más fácil a los servicios usuales ( agua potable, electricidad), a los servicios sanitarios y la educación escolar. Aquellos desplazamientos de la población han ido creciendo desde los años 1980: una investigación realizada en Port-au-Prince a fines de los años 1990 (ONU/República de Haití, 2000) mostraba que el 72% de las personas venían de las provincias, pero que la cuarta parte de ellas estaba dispuesta a volver a su región de origen si las condiciones lo permitían. Analizadas por el IHSI a partir del censo de 2003, las migraciones internas han mostrado que afectan en total a menos de una décima parte (9,4%) de la población residente y que el 40% está constituido por desplazamientos entre departamentos. Las migraciones internas beneficiaron, por un valor de 80%, al área urbana de Port-au-Prince y muy secundariamente al norte y al Artibonito. En realidad, una escasa mayoría de los migrantes que se encaminan hacia Port-au-Prince es de origen rural (55%) lo que relativiza la explicación del crecimiento del área urbano por el éxodo rural. La mayoría de los demás migrantes establecidos en Port-au-Prince, llegan de ciudades y poblados, principalmente, de la parte meridional del país. Las migraciones interurbanas son entonces, tan importantes como el éxodo rural propiamente dicho.

Las más veces, la emigración se inscribe en la continuidad de las migraciones internas, fenómeno clásico que se observa en el mundo entero. Loa campesinos, primero optan por el éxodo rural, sobre todo si ya tienen familia en el medio urbano. Huyen de las difíciles condiciones de existencia en el campo y piensan hallar una mejor vida en los centros urbanos regionales o principalmente en la capital. Esta primera experiencia de migración les permite, en cierta medida, prepararse para salir hacia lugares más lejos: es principalmente el caso de de las poblaciones del noroeste y del norte que pasan por las ciudades de Port-de-Paix y Cap-Haitien antes de dirigirse hacia Bahamas, las islas Turca y Caicos o Florida. En algunos casos, la migración puede efectuarse de manera directa.

Los flujos sucesivos han ampliado y diversificado el área migratorio de los haitianos, lo que revela su voluntad de huir de las difíciles condiciones de vida, la eficacia de las redes y la atracción de los sitios con alto nivel de vida. Queda que es difícil evaluar la presencia haitiana en el extranjero, a causa del número importante de clandestinos, de ciudadanos naturalizados y del número de hijos de segunda generación. Se estima en unos 1,5 millón a 2 millones de personas, agrupadas en dos polos principales: el Gran Caribe y América del norte. Unos 750 000 emigraron hacia los países vecinos del Caribe, entre los cuales medio millón en la República Dominicana . El resto se halla repartido en una veintena de territorios (Bahamas, islas Turca y Caicos, Cuba, Puerto Rico, Antillas y Guyana francesas, Antillas neerlandesas, Venezuela, Suriname). América del norte recibe un número de migrantes aún más importante, especialmente los Estados Unidos ( la mitad de la diáspora, o sea entre 800 y 850 000 personas) sobre todo en la región de Nueva York y en Florida. Canadá acoge a casi 100 000 ( el doble si se toma en cuenta a la segunda generación), residentes a más de 90% en la provincia de Quebec (Montreal). En Europa occidental, los haitianos viven casi únicamente en Francia (alrededor de 100 000 personas), sin embargo existen pequeñas comunidades en Bélgica, Suiza y en los Países Bajos. También se nota una presencia reciente y creciente en América del sur (Brasil).

En los países de acogida, son diferentes las modalidades de integración según las políticas migratorias, la coyuntura económica, y la actitud de las opiniones públicas. Es así que en la República Dominicana o en Bahamas, aparecen desviaciones xenófobas en contra de los haitianos. En Canadá la inmigración haitiana es menos problemática, debido al abandono de los criterios de selección étnica y al acuerdo Canadá-Quebec que permite que la provincia favorezca la inmigración francófona. Entre muchos, los Estados Unidos suelen ser el destino más prestigioso y atractivo, a pesar del endurecimiento de su política migratoria desde 1996 y sobre todo tras los atentados de 2001. Queda que Haití es víctima de una verdadera fuga de sus trabajadores capacitados, considerada por muchos como un obstáculo al desarrollo local :según la OCDE, se trata de uno de los niveles de emigración de las élites más elevados del mundo ( el 68% del personal capacitado se expatría ). En cambio, los haitianos que viven al extranjero se han convertido en el principal respaldo de las familias que se quedaron en el país, a través del incremento de las remesas (transferencia de fondos) provenientes de la diáspora que hoy son la primera fuente de ingresos del país, muy por delante de las exportaciones, de la APD o el IDE: el volumen de transferencias triplicó durante el primer decenio del siglo, pasando de 0,5 mil millones en 2000 a 1,5 mil millones en 2010.

Las migraciones haitianas en el Caribe
Mapa n°1
A. Calmont
AREC, 2016

2. La vulnerabilidad medioambiental: ¿causa o consecuencia de la pobreza?

Debido en parte a ciertas características medioambientales, el territorio haitiano es víctima, con demasiada frecuencia, de las consecuencias de graves inundaciones, importantes sequías y poderosos huracanes, y paga un alto precio humano, social y económico a aquellos fenómenos recurrentes,. En un contexto de crecimiento demográfico sin control y de pobreza generalizada, la sobreexplotación de los recursos naturales en este país montañoso, provocó una completa degradación del medio ambiente, en particular la destrucción de la cubierta forestal para producir la indispensable energía que es el carbón de leña. Por eso, se amplifica la vulnerabilidad frente a los riesgos naturales y a la erosión, lo que causa al final la esterilización de la tierra y la salida forzosa de los campesinos.

2.1. La recurrencia de los riesgos naturales

El marco medioambiental se caracteriza por la gran diversidad de un entorno físico sometido a numerosos riesgos naturales. Si primero se define como un país montañoso, con su punto más alto en el pico La Selle a 2 674 metros, Haití presenta un sinnúmero de relieves muy compartimentados: las llanuras no ocupan más de la cuarta parte de su superficie. La importancia de los relieves, su distribución respecto a los vientos dominantes y, de manera menos importante, la superficie del sustrato calcáreo, son también factores de una gran diversidad de zonas climáticas, con precipitaciones variables en el tiempo y en el espacio, aun cuando la sequía caracteriza globalmente el país, lo que puede aparecer paradójico en una zona tropical húmeda.

Ubicado en la zona de paso de los ciclones tropicales, Haití guarda el recuerdo de algunos de aquellos poderosos fenómenos atmosféricos que se observan durante los meses de agosto a noviembre. Así en 2008, el país fue impactado en un mes por cuatro importantes ciclones que devastaron todas las regiones del país con un balance total de 738 víctimas y más de 110 000 siniestrados. Si 2008 fue un año horrible, se produjo tras tres ciclones ya mortales en 2007. Las perturbaciones lluviosas que ocurren fuera de la temporada ciclónica son capaces de provocar numerosas catástrofes, mientras las inundaciones se vuelven más y más mortíferas desde hace algunos decenios. Fue así como en mayo de 2004, durante una semana entera, el país padeció lluvias torrenciales que dieron lugar a inundaciones y provocaron la muerte de 1220 personas. Las consecuencias de las perturbaciones atmosféricas, muchas veces, son mas dramáticas que en otros países, en particular tratándose del número de víctimas registradas. Por ejemplo, en octubre de 2012, cuando pasó el huracán Sandy, hizo 11 víctimas en la parte oriental de Cuba, pero 51 en Haití. Sin duda, el riesgo ciclónico depende de la intensidad del fenómeno, de las medidas de prevención y de evacuación anticipada, y de la aptitud de la sociedad impactada para hacer frente al ciclón, pero depende sobre todo de la vulnerabilidad del territorio frente a los riesgos climáticos.

El país padece también graves sequías, como la de 1996-1997, particularmente desastrosa en el noroeste, o asimismo la que perdura desde 2012, intensificada por el fenómeno meteorológico El Niño: se perdieron el 70% de las cosechas a causa de la sequía en 2015, año del peor rendimiento agrícola (tasa de crecimiento de – 7,4% del sector agrícola) desde 2008 (-4,8%). Esta situación aumentó el número de personas en estado de vulnerabilidad alimentaria grave: según el PAM, 3,6 millones de haitianos padecen hambre, entre los cuales 1,5 millón en estado de inseguridad grave en 2016.

2.2. Los deterioros antrópicos.

Hay otros elementos que generan una agravación de la situación medioambiental: la deforestación masiva de los relieves a fin de producir el carbón de leña, imprescindible para la subsistencia de muchos haitianos, aumentó la vulnerabilidad del país en caso de fuertes lluvias, debido a que las crecidas de los ríos que se han vuelto más repentinas, rápidas, devastadoras, ya que la cubierta forestal, obstáculo por naturaleza a la escorrentía de las aguas pluviales, ha desaparecido. Los cerros y y las montañas, una vez pelados, no contienen las aguas pluviales que se derraman con rapidez hacia los valles poblados. Por otra parte, el crecimiento demográfico, la pobreza y la miseria contribuyen a una ocupación inadecuada del espacio. Algunos barrios hasta se asentaron aguas abajo de torrentes con posibles crecidas de las aguas, o a veces en el cauce desecado de ríos que pierden esta característica al llegar repentinamente todas las aguas de escorrentía que llegan de las cuencas hidrográficas. Además de este hábitat inadecuado y precario que deja directamente a las poblaciones a merced de los elementos desencadenados, la ordenación insuficiente del territorio tiene también su parte de responsabilidad cuando faltan anchos espacios destinados a la expansión del cauce de los ríos que se desbordan, o cuando en las aglomeraciones expuestas a aquellos riesgos, el sistema de alcantarillado es inferior a lo mínimo requerido o inexistente.

Documento nº 1: la cadena productora del carbón de leña en el Noreste

La cadena productora del carbón de leña en el Noreste

La cadena de producción del carbón de leña en el Noreste es similar a la que describen en otras regiones haitianas: en el proceso global, un productor de carbón compra a un propietario los árboles en pie de su dominio, luego vende a un comerciante el carbón producido, el cual llega al consumidor después de circular en manos de un número variable de intermediarios. El que proporciona la leña, en general no tiene más de uno a diez “carreaux” (un “carreau” equivale a 1,293 hectárea), pero, sólo una parte de la explotación se destina a la producción de carbón, el resto guarda su carácter agrícola. Generalmente, la venta de “bwa chabon” (carbón de leña) tiene lugar cada tres años, dependiendo de las necesidades del propietario o de la madurez de la madera. Los productores de carbón son, a veces, propietarios de parcelas forestales que pueden bastar para la producción que desean, en caso contrario, tienen la obligación de comprar madera a otros propietarios. Esta clase de operadores es diversa, sea la producción de carbón su única actividad, o principal o adicional. El carbón producido puede tener varias utilidades: autoconsumo, venta directa en la localidad, o a compradores locales o exteriores. Para todas las operaciones, del corte de la madera al ensacado, el carbonero puede trabajar solo, emplear una mano de obra familiar o asalariada ( caso más frecuente) o recurrir al “konbit” (ayuda mutua entre campesinos).

Existe también una gran heterogeneidad entre los compradores de carbón. La más significativa diferencia concierne el origen de los comerciantes que va aparejado con el volumen que compran. El comerciante local va hasta el lugar de producción y compra de uno a cinco sacos que transporta a lomo de hombres o de animales, y paga al acarreador o al propietario de los sacos según la distancia recorrida. Ocurre a veces que el comprador alquila una plaza en un transporte público para transportar sus sacos ( autobús o camión). El comerciante local puede ser un mayorista, un distribuidor o ambos a la vez. El distribuidor vende el carbón por lotes en la localidad, el mayorista envía los sacos de carbón a las ciudades cercanas, Fort-Liberté y Ouanaminthe, y los revende a los distribuidores. El comerciante de otras regiones viaja hacia el noreste a comprar carbón para venderlo en su propia ciudad. Por ejemplo, se transporta el carbón mediante cargas de 100 a 150 sacos hacia las ciudades de Cap-Haitien, Port-de-Paix, Saint-Marc, Gonaives, y sobre todo Port-au-Prince. Algunos comerciantes no se desplazan y encargan a un residente que recoja el carbón y halle un medio de transporte. En todo caso, el comerciante paga al conductor en función del número de sacos transportados. Luego, hace llevar los sacos de carbón a un depósito o a un mercado donde paga por cada saco descargado o almacenado, y después los vende a un mayorista o a distribuidores. A todos los niveles de la cadena, se organiza el comercio del carbón en conformidad con los “pratik”o sea las prácticas clientelistas. En las zonas rurales, se vende el carbón directamente delante del domicilio de los distribuidores, en zona urbana, el distribuidor vende en su depósito, en los mercados de carbón o en otros mercados.

Extracto de: Erika Rakotomalala, “Retos y perspectivas de la cadena productora del carbón de leña en Haití: un caso de estudio en el noreste”

Fuente: Extracto de: Erika Rakotomalala, “Retos y perspectivas de la cadena productora del carbón de leña en Haití: un caso de estudio en el noreste”

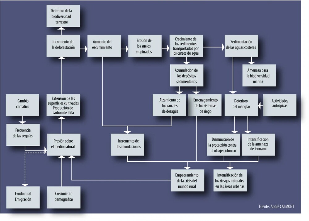
El impacto de la deforestación sobre el territorio haitiano crea una espiral sistémica. En efecto, a lo largo de su historia, el campesinado haitiano supo desarrollar métodos y técnicas idóneos para la agricultura de montaña, mediante un sistema agroforestal denso en él que se explotaban todos los niveles. Pero, más adelante, disminuyeron notablemente los cafetales en beneficio de la agricultura de subsistencia. Al mismo tiempo, duplicó la presión demográfica a partir de los años 1980: explotaron hasta las tierras más empinadas bajo forma de una agricultura de subsistencia para sobrevivir, sin estructuras contra la erosión, puesto que los árboles perdieron poco a poco su importancia en el sistema agrícola haitiano. La extinción de la cobertura forestal generó una grave crisis medioambiental. La erosión provoca el agotamiento de los suelos cultivados y baja el rendimiento agrícola, lo que empobrece un poco más las familias campesinas hundidas en la espiral de la vulnerabilidad: baja del rendimiento, reducción de las ganancias, corte de los árboles y venta de carbón, aumento de la erosión, caída de la productividad, etc. Resulta alterado el ciclo del agua: la infiltración es mínima y el escurrimiento máximo, el nivel de las crecidas está anormalmente alto y origina daños materiales y notables pérdidas humanas.

El ciclo de la vulnerabilidad en Haití
Documento nº 1
A. Calmont
AREC, 2016

3. Una impresionante profusión cultural

A la extrema pobreza de la población corresponde también una profusión cultural particularmente diversa, siendo Haití conocida como una tierra de cultura y de artistas, tanto en lo que se refiere a la literatura, a la pintura, al cine, a la música, como a la lengua criolla. Esta rica producción cultural disfruta de fama internacional, como se nota en la admisión en los salones, festivales, y salones de exposición, pero también por los numerosos premios que se otorgan a los creadores haitianos. Legado de Africa y de la colonización, el vudú y el idioma creole son los elementos fundamentales de la matriz inicial de la cultura haitiana, sobre la que se agregaron otras formas de expresión, más o menos antiguas o recientes. La riqueza cultural se deja ver también en una diversidad cultural todavía muy activa, aunque se nota, desde varios decenios,una homogeneización de las formas de vida.

3.1. Haití , tierra de cultura y artistas

De hecho, Haití se caracteriza por una extraordinaria profusión cultural que resulta ser el cimiento de la cohesión social del país. Al participar totalmente en el desarrollo humano, la cultura aparece como un recurso para proteger la identidad y evitar la marginación social. No es casual que el seísmo de 2010 haya originado, en varios ámbitos, una importante producción cultural. Esta riqueza se expresa a través de la diversidad de sus expresiones, la creatividad de los artistas, la variedad de sus influencias. El legado amerindio, la matriz africana y los aportes occidentales forjaron una cultura criolla en la que los componentes endógenos y exógenos supieron superponerse para construir un conjunto específico. A la trama inicial caracterizada por múltiples expresiones (vudú, idioma créole, arquitectura, pintura, música, alimentación, etc...) se añadieron más recientemente otras formas de expresión, muchas veces influenciadas por un exterior en posición de fuerza (Iglesias protestantes, lengua inglesa, nuevos estilos musicales y modelos urbanos de consumo). Si bien se extiende esta evolución por todo el Caribe, en Haití se pone de manifiesto a través de un notable grado de realización y una innegable originalidad.

La literatura ( novela y poesía, pero también teatro ) muestra, desde la independencia, una gran vitalidad, a pesar de un reducido número de lectores debido a la baja tasa de alfabetización y a la poca implicación de la autoridad pública al respecto. Junto a la de lengua francesa, la literatura experimenta ahora un desarrollo de la expresión en créole. La pintura, desde tiempos de la fundación de la república, siempre supo desempeñar un papel destacado en la vida y las luchas de aquel pueblo. Cuando se habla de pintura haitiana, generalmente se limita a dos corrientes, la pintura naïf y la del vudú, sin duda, esta visión unitaria y el atractivo turístico originado por Haití durante los años 50 permitieron que la pintura lograra un éxito sobresaliente fuera del país, pero desde los años 1990, surgió un pensamiento pluralista, a pesar de que los pintores emblemáticos (Hector Hyppolite, Préfete Duffaut, Dieudonné Cédor, por citar sólo éstos) seguían siendo adeptos a las corrientes tradicionales. El cine haitiano existe, aunque padece numerosas dificultades, y viven muchos directores fuera de su país. El documental fue al origen del cine en Haití, un cine militante con Arnold Antonin como personalidad emblemática, y que hasta hoy goza de un gran prestigio por los temas que aborda. Posteriormente, apareció un nuevo cine que al documental añadió largometrajes de ficción, obras de opinión como las películas de Raoul Peck, otra personalidad emblemática de séptimo arte local, pero, la mayoría de los largometrajes de ficción haitianos, rodados en el país o por la diáspora, se esforzaron en representar la realidad de la sociedad haitiana, muchas veces en un contexto de drama sentimental.

Venta de cuadros en las aceras de Petion-Ville
Foto n°1 ; Elementos de ornamentación de una valla de obras. La cultura se exhibe al exterior y se vende directamente en la acera
A. Calmont
AREC, 2016

3.2. Una producción cultural con fama internacional

La riqueza cultural de Haití disfrutó, muy pronto, de fama y consideración internacional. En 1944, Dewitt Peters, pintor estadounidense, descubrió el arte naïf y fundó el Centro de arte haitiano que se convirtió en el primer destino cultural y turístico del país. Luego, en 1975, el paso por Haití del escritor francés André Malraux, quien visitó y elogió el movimiento pictórico Saint Soleil iniciado por el artista Jean-Claude Garroute (conocido como ” Tiga”) , tuvo una repercusión decisiva en la aceptación internacional de la pintura haitiana. En 2015, el arte haitiano fue el tema de una gran exposición en París ( “Haití, dos siglos de creación artística” en el Grand Palais). En el mismo país, existen galerías de arte en Port-au-Prince, como por ejemplo las galerías Nader o Monnin. No se quedan atrás los escultores, ya que en 2013, Rodney Leon ganó el concurso organizado por la ONU, con su obra “ el arca del regreso” en memoria de las víctimas de la esclavitud.

La literatura haitiana, sea de expresión francesa, o sea, en menor medida, de expresión créole, goza de una fama avalada por los numerosos premios otorgados a los autores. De 2009 a 2013, los escritores haitianos recibieron más de una veintena de premios internacionales. Entre otros, se puede mencionar el premio Médicis otorgado a Dany Lafferriere en 2009 por “ El enigma del regreso” o el premio Carbet del Caribe a Evelyne Trouillot en 2010 por “ La memoria acorralada”, mientras Ketty Mars recibía, el mismo año, el premio Príncipe Claus por “ Estaciones salvajes”. Gary Victor hizo parte de la selección para el premio Médicis 2012 con su obra “Maldita educación”, mientras Lyonel Trouillot era del grupo de los cuatro últimos finalistas del premio Goncourt en 2011 con la obra “ El bello amor humano” y fue galardonado con el premio Carbet en 2013 por “ La parábola del quebrado”. Yanick Lahens, ganador del Premio Richelieu de la francofonía en 2008 con “ El color del Alba”, recibió el premio Femina en 2014 por su novela “ Baño de luna”. Por su tercera novela, “ La sombra animal”, Mackenzie Orcel ganó por lo menos cuatro premios literarios en 2016. En 2013, Dany Lafferriere fue elegido miembro de la Academia francesa. En muchos salones y festivales en torno al libro que rinden homenaje a Haití o a la francofonía, acogen a escritores haitianos que escriben tanto en francés o en créole como en inglés. El país es también invitado de honor en las manifestaciones literarias internacionales, en el festIval de poesía de Medellín (Colombia), en el premio Carbet del Caribe en Martinica, por no citar más que el año 2013.

En cuanto al séptimo arte, son muy activos varios directores que viven fuera de Haití y se proyectan sus obras en los programas internacionales en relación con la diáspora. En efecto, se dedican varios festivales al cine haitiano, como el Festival internacional del cine haitiano de Montreal , creado en 2005 ( convertido en 2010 en el Festival de cine Negro de Montreal) o el “Haití Movie Award”, es decir el festival del cine haitiano de Boston que existe desde 2011.

Arnold Antonin, pionero de la película documental en Haití, consagrado por su película “Haití, el camino de la libertad” ((1975), recibió muchos premios internacionales por sus obras ( Festivales de Ginebra, La habana, Ouagadougou, Yaoundé, etc...). Por su parte, Raoul Peck, después de la película “ el hombre sobre los muelles”(1993) que evoca también la dictadura de Duvalier y por la cual fue reconocido a nivel internacional mediante una selección oficial en el festival de Cannes, ha recibido igualmente numerosos distinciones (entre ellas, el premio Nestor Almendros en 1994 por la totalidad de su obra en favor de los derechos humanos).

3.3. Riqueza y diversidad de la cultura popular

Haití cuenta con una artesanía de arte de gran vitalidad, sobre todo en materia de objetos de hierro tallado fabricados por los bosmetales (artesanos del hierro, llamados también “ herreros del vudú), a partir del recorte de barriles metálicos. También existe un patrimonio oral, que ahora llaman oralitura, que prospera con el idioma créole, principalmente en las “lodyans”, género literario que se caracteriza por una narración breve, parecida al cuento. También es la música una verdadera matriz cultural y popular. Música muy diversificada que cambió a lo largo del tiempo, sin embargo, cabe señalar por una parte la música Rara, ritmo tradicional del mundo rural relacionado con la cultura vudú y por otra parte, una música urbana, el compás directo (o konpa ) nacida a fines de los años 1960, que conoció un éxito inmediato, incluso más allá de las fronteras. A fines de los años 1990 apareció una nueva corriente musical, llamada “misik rasin”, música comprometida que revaloriza los ritmos tradicionales del vudú y del Rara, mezclados con aportes exteriores (reggae, pop ). Pero, sobre todo, el vudú es lo que forma la matriz cultural inicial del pueblo haitiano.

Legado recibido de Africa, el vudú es un culto a una pluralidad de deidades llamadas “Iwa', las celebraciones tienen lugar en templos (ounfò) bajo la dirección de sacerdotes (houngan) o de sacerdotisas ( mambo). A pesar de la posición preferente del catolicismo, implantado por el colonizador, sobre todo a partir de 1860, fecha de la firma de un concordato entre el estado haitiano y el Vaticano, el vudú, que desempeñó un papel ofensivo en las luchas contra la esclavitud, se desarrolló al lado del catolicismo. Pero, numerosos prejuicios procedentes de la colonización no incitaron mucho a que las élites asumieran el reconocimiento público el vudú, ni como religión, ni como origen de una identidad colectiva. El desarrollo del vudú en una relativa clandestinidad creó un imaginario a base de magia y de brujería al que muchas veces se tiende a asimilar el vudú. Sin embargo, sigue siendo un culto que, en particular en el campo, desempeña diversas funciones: fomenta el vínculo social, pero ofrece también una serie de prácticas tales como servicios paramédicos a base del conocimiento de las plantas medicinales, y aún más, constituye un sistema simbólico que ayuda al individuo a superar sus problemas psicológicos y afrontar las dificultades de la vida cotidiana. Durante los 30 últimos años, la totalidad de las religiones presentes en Haití ( incluso las numerosas iglesias protestantes y el Islam en fase de extensión desde los años 2000) se hallaron hundidas en la tormenta de las luchas abiertas a favor de la democratización, y el pluralismo religioso se ha convertido en el distintivo actual de la sociedad haitiana, perspectiva que supone la separación entre el Estado y las religiones.

Se observa también este florecimiento cultural a través de la existencia de una diversidad cultural regional todavía muy viva. Ante todo, es la escasez de los medios de transporte ,y por consiguiente de las relaciones, la que poco a poco produjo un repliegue de los espacios sobre si mismos que favoreció la preservación de los peculiarismos, los cuales se reforzaron durante los episodios de lucha regional durante el siglo XIX. Más allá de la caracterización cultural del mundo rural (por ejemplo la música Rara o la pelea de gallos), éste muestra una amplia gama de costumbres alimentarias, con matices regionales: se consume el maíz de manera importante en el sur, mientras que en el norte donde lo consideran como una comida de pobre, se consume muy poco, igualmente, el yuca que está presente en todo el país, es ante todo un cultivo del Norte. En cuanto al arroz, es sobre todo una especialidad del Artibonito. Algunos platos o productos son factores de notoriedad para las cocinas regionales y resultan ser expresiones culturales específicas. En el Artibonito, el “lalo” (Corchorus olitorius) es uno de los elementos identitarios de la región, como lo es la importancia de “árbol verdadero” (variedad de árbol de pan) en el departamento de Grand Anse donde el árbol de pan es muy común. Otras especialidades se limitan a un área geográfica más estrecha: por ejemplo el vetiver en la región de los Cayes, o el “rapadou” (azúcar moreno sin refinar) en la meseta central. Por otra parte, existen actividades deportivas características de algunas regiones tales como el “pinge”, una forma de lucha grecorromana que se practica al son de los tambores en la extremidad de la península meridional , o el “tire baton “ ( arte marcial presentado únicamente en demostraciones durante las fiestas, en particular en los velatorios) en el Artibonito o en la meseta central.

Sin embargo, desde hace varios decenios, como consecuencia del intenso éxodo rural, de la mezcla de poblaciones resultante, de la excesiva macrocefalia de Port-au-Prince y del desarrollo de los intercambios entre las provincias y la capital, se observa una reducción de las diferencias regionales y una uniformización de los modos de vida. A partir de los años 1980, disminuyó la nítida separación ciudad/campo porque la ciudad tomó, paradójicamente, un aspecto rural, y las fronteras de las áreas alimentarias se atenúan poco a poco, con el desarrollo del arroz que se impone de manera progresiva como el alimento básico en todo el país.

4. Una ordenación desigual del espacio: “ La república de Port-au-Prince” versus “ El país de fuera”

Fue a fines del siglo XX cuando empezó el rápido crecimiento de la capital, Port-au-Prince, en relación con la ocupación norte americana. El movimiento se aceleró durante los años 1950, y otra vez a partir de los años 1980, de modo que la región metropolitana alcanza hoy los 2,5 millones de habitantes. Frente a la macrocefalia de Port-au-Prince , queda poco margen para los escasos polos urbanos, que rozan o superan los 100 000 habitantes, que podrían servir de contrapeso a la capital. Cap Haitien, la capital regional del norte del país, es la única ciudad que podría disponer de los medios para serlo. Haití sigue siendo un país rural en él que el campo lejano, aunque muy diverso, todavía domina ampliamente el paisaje.

4.1. La macrocefalia urbana de Port-au-Prince

La ocupación del país por los Estados Unidos de 1915 a 1934 marcó el principio del rápido crecimiento de la capital. Los invasores reorganizaron la administración y favorecieron la centralización de las actividades por motivos políticos y económicos, a costa de las ciudades y puertos de provincia que, entonces, entraron en decadencia. Durante aquel período, se mejoraron las infraestructuras y los servicios urbanos de Port-au-Prince. Despoblaron los campos de su reserva de mano de obra rural en beneficio de las plantaciones azucareras de Cuba y la República Dominicana, mientras la atracción acumulativa de los servicios en la capital ponía de evidencia la existencia de la “República de Port-au-Prince”. Después de 1934, continuó el crecimiento y la metrópoli disfrutaba entonces de un poder atractivo a causa del divorcio cada vez más evidente entre el arcaísmo del medio rural y de las ciudades de provincia y el relativo modernismo de la capital.

A partir de 1950, cuando la población alcanzó los 140 000 habitantes, se intensificaron la centralización y las migraciones, lo que desorganizó el entorno urbano con la proliferación de zonas de asentamientos precarios. Desde el fin de los años 1970, la crisis económica mundial se añadió a la crisis de los campos haitianos y a la situación socio-política, cuyas principales víctimas eran los campesinos, para provocar un inédito éxodo rural y en consecuencia una explosión del medio urbano. La ciudad que ya tenía medio millón de habitantes en 1971, alcanzó un millón en 1982, y luego dos millones a principios del siglo XXI (IHSI). Pero, la ciudad ya se había salido de sus límites administrativos y extendido sobre los dos municipios vecinos de Delmas y Carrefour, y también sobre Pétion-Ville. Posteriormente, recortaron parte del territorio de Delmas para crear dos nuevos municipios, Cité Soleil y Tabarre. Durante el decenio de los años 2000, continuó el movimiento y la zona metropolitana alcanzó los 2,4 millones en el censo estimado del IHSI en 2009, consecuencia de una urbanización indomable y sin control.

Modelización del “ gran Port-au-Prince”
Mapa n°2
A. Calmont
AREC, 2016

Hoy día, se ha vuelto aplastante el peso demográfico del área metropolitana que reúne la cuarta parte de la población total del país y más del 55% de la población urbana. Existe el riesgo de que se amplifique el fenómeno ya que en Port-au-Prince el índice de crecimiento de la población es dos veces mayor que él de la población global y mucho más alto que él de los otros centros urbanos de más de 100 000 habitantes. Si la primacía de la capital política o económica es algo corriente en muchos países del mundo, la situación haitiana es casi caricaturesca. Por cierto, la poca superficie del país no favorece el nacimiento de una red urbana equilibrada pero, en Haití la relación entre la población del área metropolitana y la de Cap-Haitien, segunda cuidad del país , pasó de 5,9 en 1950 a 9,6 en 2012 (IHSI). En comparación, la relación entre Santo Domingo, capital de la República Dominicana, y Santiago de los Caballeros, segunda ciudad del país, pasó de 4,3 en 1970 a 5,3 en 2010. A pesar del seísmo de 2010 que provocó la desaparición o la huída de la tercera parte de la población, los habitantes de la capital eran más numerosos en 2012 que en 2009. La macrocefalia de Port-au-Prince nunca ha sido cuestionable, ni cuestionada.

4.2. “ El país de afuera”

Pese a una urbanización muy rápida, la mitad de la población sigue viviendo en el campo. En los campos donde existen altas densidades, vive un pequeño campesinado que cultiva minúsculas parcelas fragmentadas, inferiores a dos hectáreas, con sistemas de cultivo variados y técnicas tradicionales. Esta organización microfundista, aunque es la matriz de la sociedad haitiana, constituye, no obstante, “un espacio fuera del país” según la expresión de Gérard Barthélemy que traduce tanto la desvalorización que sufre el mundo rural como una dinámica regresiva. De hecho, existió durante largo tiempo un prejuicio desfavorable en contra del mundo rural y todo lo urbano se consideraba como superior a lo rural. Hoy, la dureza de aquella discriminación tiende a desvanecerse, en particular frente a la organización de los campesinos, sin embargo, hoy en día, las secuelas se mantienen vivas.

En este país, todavía muy rural, los campos retirados, aunque muy diversos, prevalecen ampliamente en el paisaje. El centro del país se compone de dos regiones distintas, la cuenca del Artibonite y la meseta central, más o menos separadas por la cordillera de las Montañas Negras. La península meridional no conoció muchos cambios, a pesar de la presencia de la ciudad de Les Cayes (80 000 habitantes) que difícilmente cumple con su función de capital del sur. Además, la cordillera septentrional o macizo del norte es un conjunto montañoso que conoció un desarrollo agrícola muy temprano y donde residen hasta hoy fuertes densidades rurales. Las márgenes lejanas, parecidas a fines del mundo, se componen de zonas alejadas de la parte central tanto del punto de vista geográfico como económico. Sus niveles de vida son más bien bajos y les resulta difícil mantener sus poblaciones.

Es el caso de la península del Noroeste, la región más seca del país (en particular la costa sur ), del Sureste, al este de Jacmel, también una región muy seca en la que apenas se divisa la aldea de Anse-a-Pitres (8000 hab) a causa de su ubicación fronteriza, de “La Costa” de Grande Anse, nombre de la extremidad de la península meridional, entre Jérémie y Tiburón, zona muy apartada donde la pesca es la principal actividad, siendo el puerto de Anse d'Ainault ((11 000 hab) el más activo. La sierras más altas del país son espacios al margen: el macizo de la Hotte, detrás de “La Cote”, en él que el pico Macaya es el punto más alto (2347 m), y el macizo de la Selle, larga cadena montañosa que separa los departamentos del oeste y del sureste. Su punto más alto es el pico de la Selle (2674 m), cumbre más elevada del país. Estos dos espacios montañosos son zonas marginadas pero también reservas ecológicas amenazadas sin embargo por la explotación forestal y el desbroce con fines agrícolas.

Frente a la importancia del área metropolitana de Port-au-Prince, no queda mucho espacio para polos urbanos que podrían ser un contrapeso de la capital. En realidad, los centros urbanos regionales revelan la paradoja de un crecimiento demográfico y espacial que carece de desarrollo económico: como disponen de bajos recursos y de una base económica muy limitada, su función principal se evidencia en el comercio al por mayor o en el sector minorista y en la asistencia básica a las personas. Seis ciudades o áreas urbanas tienen alrededor de 100 000 habitantes o más. Según la distancia que les separa de la capital y el estado de las principales carreteras, estos centros urbanos captan un espacio regional bastante extendido ( Cap Haitien, Port-de-Paix y Les Cayes) o mucho más reducido: Saint-Marc (120 000 hab), Gonaives (230 000 hab), Ouanaminthe. Pero en todo caso se trata de un crecimiento sin verdadero desarrollo: en estos seis centros urbanos regionales, el mercado más grande desempeña el papel central en las actividades económicas. Es particular la situación de Ouanaminthe (60 000) por su ubicación cerca de la frontera dominicana y la importancia de su mercado bi-nacional.

¿Podría Cap Haitien desempeñar la función de ciudad contrapeso? Capital colonial (Cap Francais) en la que permanecen los vestigios arquitectónicos de la época, la cuidad fue relegada, en 1820, en segunda posición detrás de Port-au-Prince, la actual capital. Pero, sólo después del seísmo de 1842 que devastó gran parte de la ciudad, fue cuando Cap Haitien perdió su posición de capital económica frente a Port-au-Prince. Tercera cuidad hoy en términos de población, queda como el segundo polo del país por su peso económico, sus infraestructuras y su función administrativa y política. Situada a más de 250 km de Port-au-Prince, lo que le impide caer bajo la influencia directa de la capital, y con una población de más de 250 000 habitantes, Cap Haitien extiende su influencia económica, política y cultural sobre los tres departamentos septentrionales, desde Port-de-Paix (100 000 hab) hasta Ouanaminthe. Es la indiscutible capital de los dos millones de habitantes del norte del país. Además del mercado que suele ser su población, la función de Cap-Haitien se apoya en infraestructuras portuarias y aeroportuarias, internacionales las dos.

5. La inestabilidad política, reflejo de la historia de la primera república negra del Caribe

Independiente ya en 1804, primera nación negra del Caribe, Haití nunca consiguió establecer una vida democrática en una sociedad apaciguada. Durante más de un siglo, el país vivió una inestabilidad crónica, a base de golpes de estado, de luchas campesinas, de conflictos entre clanes o entre Negros y Mulatos, hasta que las tropas norteamericanas ocuparan el país durante casi 20 años. La dictadura de los Duvalier, padre e hijo, estableció una política de represión en contra de la población, de ahogo de los campesinos y de explotación del país con fines personales. El fin de los Duvalier no significó el fin de la dictadura, porque se multiplicaron los golpes de estado. Desde entonces, el país vive una era de inseguridad diseminada en la que el poder y la oposición luchan en un clima de violencia permanente. Es cierto que resulta difícil que el proceso democrático se establezca frente a la corrupción, a la ausencia de credibilidad de los procesos electorales y a la falta de confianza en los políticos.

5.1. La construcción del territorio, desde la ocupación francesa hasta la ocupación norteamericana

Poblada desde largo tiempo por los amerindios, la isla de Aytí fue conquistada a fines del siglo XV por los españoles que le dieron el nombre de Hispaniola. Un siglo más tarde, el tercio occidental de la isla se transformó en la colonia francesa de Saint Domingue, explotada desde entonces, principalmente para la producción azucarera, por medio del sistema esclavista. A fines del siglo XVIII, estalló una revuelta de esclavos que, en 1804 desembocó en la independencia del país , que recuperó su nombre Haití. Los dirigentes provenientes de la guerra de independencia se adueñaron de las posesiones de los colonos franceses, formaron una oligarquía que no se apartó del modelo económico tradicional orientado hacia la reconstrucción de la gran propiedad y el cultivo de productos destinados a la exportación, mediante el establecimiento de condiciones coercitivas para los campesinos. Además fue necesario rehabilitar la producción de artículos comerciales para pagar la indemnización de 150 millones de francos que exigió Francia en 1825 a cambio de la aceptación oficial de la independencia de Haití. El establecimiento de un régimen semi-feudal en el país dio lugar, durante el siglo XIX, a una serie de conflictos sociales ( en particular, la rebelión de los “Piquets” en el sur en 1842) reprimidos con violencia por el poder. Sin embargo se desarrolló el proceso de parcelación agraria y se formó un pequeño campesinado que fomentó una agricultura familiar dedicada a los cultivos de subsistencia. Durante la segunda mitad del siglo XIX, el conflicto racial entre los dos componentes de la clase en el poder ( Negros y Mulatos) avivó el debate político al interior, mientras el país empezaba una inserción progresiva en el sistema capitalista mundial, como consecuencia de las inversiones extranjeras en la agricultura y las infraestructuras, lo que constituyó una penetración económica que no se hizo sin resistencia nacional, principalmente de parte del campesinado.

La sociedad haitiana, sometida a las exigencias de las naciones imperialistas, lastimada al interior por los conflictos de clanes y las luchas campesinas, sufría una grave crisis estructural, tanto más cuanto que había triplicado la población desde los tiempos de la independencia. Frente a esta inestabilidad de la política interior, desembarcaron las tropas norteamericanas el 28 de julio de 1915 y ocuparon el país durante casi 20 años hasta 1934. La ocupación americana se enfrentó a la resistencia del movimiento “caco” en el norte y la meseta central, de modo que los americanos necesitaron varios años para vencer a los insurgentes, y esta “pacificación” acabó por la muerte de varios miles de Cacos. Un gran número de empresas americanas se instalaron entonces sobre concesiones, mientras las masas rurales oponían una resistencia pasiva a las requisas y corveas. De aquella ocupación nació la primera ola migratoria de haitianos en dirección de Cuba y la República Dominicana, movimiento favorecido por el invasor.

5.2. La larga dictadura de los Duvalier

Ya formalmente restablecida la independencia, el funcionamiento del país no fue mejor que antes, dado que seguía formado de dos “entidades sociales distintas”, la primera, con menos del 5% de la población era el mundo de la riqueza y de la cultura, y la segunda, con más del 95% de la población era un mundo rural sin acceso alguno a la información y sin posibilidad de intervenir en los asuntos nacionales. Frente a la oligarquía mulata, francófila, católica y reaccionaria, que controlaba el destino del país, se manifestó el surgimiento de una nueva clase social, que halló en la campaña contra las supersticiones (1941) y contra los adeptos del vudú, o sea contra todo el pueblo haitiano, la oportunidad de fomentar una ideología noirista que reivindicó el poder en nombre de la mayoría del pueblo. Aquella clase media que no era mulata y cuyo nacimiento favoreció la ocupación americana ( a través del fortalecimiento del aparato estatal, de una relativa modernización del país y del establecimiento de condiciones favorables al ejercicio de profesiones independientes) trató de ganar la participación de los rurales, mediante el empleo de una estrategia de tipo populista.

Médico en las zonas rurales, Francois Duvalier ganó el favor de las poblaciones gracias a su lucha contra las enfermedades debidas a la pobreza, por lo cual le dieron el apodo de “Papa Doc”. Tras la caída del presidente Malgloire, se presentó como candidato a la presidencia de la República, en un clima de agitación social y de inestabilidad política. Apoyándose en una estrategia “noirista” en oposición a la élite mulata, y con la ayuda financiera de los “ Sirios”, Duvalier fue elegido en 1957. Pero, una vez en el poder, prohibió los partidos de la oposición y llevó a cabo una política de represión, especialmente contra la élite mulata que en seguida encontró refugio en el extranjero. Duvalier se proclamó “presidente vitalicio”, sojuzgó el ejército, favoreció la corrupción, suprimió las libertades civiles y institucionalizó el terror mediante la organización de una milicia de Voluntarios de la Seguridad Nacional, más conocidos como los “tontons macoutes”. Después de haber eliminado la oposición de la iglesia católica, reavivó al mismo tiempo el vudú tradicional que utilizó para fortalecer su poder. Al servirse del clima de guerra fría y del ejemplo de la revolución cubana, aprovechó el miedo al comunismo para justificar la represión y obtener la ayuda de los Estados Unidos. En realidad, una nueva clase social se apoderó del control del Estado: a la vieja burguesía, ya fuera de juego, se sustituyó una pequeña burguesía no mulata que se encargó de la gestión de los asuntos públicos. Al parecer, las masas populares, frente a aquella evolución, adoptaban aquel discurso nacionalista del populismo duvalierista,, antioligárquico y antiliberal.

El vigor del régimen se manifestó en 1971 con la entrega de los poderes, tras el fallecimiento del dictador, al joven hijo de éste (llamado “Baby Doc”) : con Jean-Claude Duvalier, se estableció una liberalización económica ( inversiones internacionales, en particular en la industria de montaje, ayuda internacional) con el apoyo de Washington. También se notó el cambio en el fin de la hostilidades contra los mulatos, lo que era como una reconciliación nacional entre la antigua y la nueva burguesía. Se redujo el papel opresivo y secreto de los “tontons macoutes” en beneficio del ejército que vio reforzar sus atribuciones. Sin embargo, aquella política no puso los mecanismos de la represión en tela de juicio, sobre todo en el campo donde los campesinos permanecieron en una situación de ahogo y de explotación, lo que contribuyó al desarrollo de las hambrunas a fines de los años 1970 y al principio de los años 1980. En esta perspectiva, es obvio que los vínculos que existen entre los mecanismos políticos y económicos son indudablemente evidentes. La explotación del país con fines personales por la facción familiar del dictador generó la insatisfacción en varios sectores de la sociedad. El 7 de febrero de 1986, el dictador tuvo que huir frente a una sublevación popular y la muchedumbre acometió no sólo contra los bienes y símbolos del régimen caído, sino también contra sus partidarios, a través de manifestaciones que dejaron varios centenares de víctimas, sobre todo entre los “tontons macoutes”. Desde aquel entonces, Haití entró en una nueva fase y la identidad territorial que se ha evocado no se revela tan inmutable como lo parece. Como los demás territorios, Haití se modeló y se modela hoy tras una seria de evoluciones, más o menos largas o brutales, más o menos superficiales o profundas , que dejan huellas diferenciadas en el país, según el ritmo y la velocidad de los cambios que se produjeron desde hace 30 años.

Note []

Para citar este documento:

Calmont, A. (2016). Haití: las importantes improntas de una identidad plural. Atlas Caraïbe.